年满60周岁
即可最高享3000元补贴
徐州市启动居家适老化改造工作啦
申请通道已经打开
请11月30日前及时开展线上申请
申请渠道
1.扫码识别“智慧民政”小程序,进入申请

2.下载苏服办App,提交改造申请。

(苏服办App下载二维码)
据悉,申请时需按要求上传老年人身份证、拟改造住房的房产证明(不动产权证、宅基地权属证等相关证明),并提交老年人家庭改造申请承诺书;老年人租住他人房屋或居住子女、亲属房屋的,如申请居家适老化改造,还需获得所居住房屋产权人的授权。
如果老人没有智能手机,是否可由他人代为申请?据市民政局相关工作人员介绍,不方便自己申请的老人可由子女、社区工作人员代为填报申请,需要注意的是,注册填写个人信息时,需填写申请老人本人的信息。提交申请后,相关民政部门将进行资格审核,审核通过后,服务商将主动联系进一步确认改造需求。
此次居家适老化改造补贴对象大范围扩面,凡本市常住60周岁及以上老年人家庭均可申请,每户最高可享受3000元补贴。(如补贴资金额度提前使用完毕,则根据申请先后顺序进行补贴。)
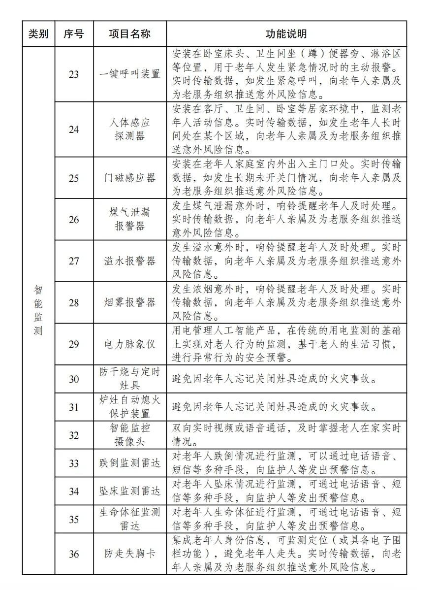
徐州市消费品以旧换新居家适老化改造政策解答


《江苏省消费品以旧换新
居家适老化改造补贴建议目录》



线上申请过程中如有疑问
可联系所在社区或拨打热线咨询

编辑:张洁
审核:韩旭东