日前
区气象局发布
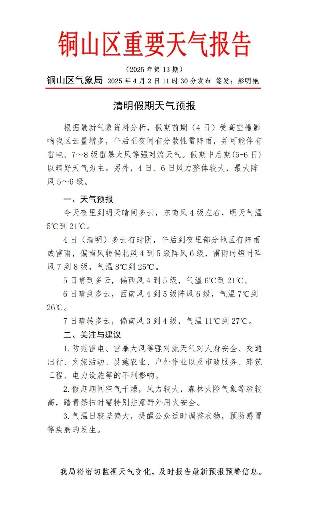
重要天气报告

清明假期第一天有雨
并可能伴有雷电
7~8级雷暴大风等强对流天气
根据最新气象资料分析,假期前期(4日)受高空槽影响我区云量增多,午后至夜间有分散性雷阵雨,并可能伴有雷电、7~8级雷暴大风等强对流天气。假期中后期(5-6日)以晴好天气为主。另外,4日、6日风力整体较大,最大阵风5~6级。

天气预报
今天白天到夜里晴间多云,东南风4级左右,气温5℃到21℃。
4日(清明)多云有时阴,部分地区有阵雨或雷雨,偏南风转西北风4到5级阵风6级,气温9℃到24℃。
5日,晴到多云,偏西风4到5级,气温6℃到21℃。
6日,晴到多云,西南风4到5级阵风6级,气温7℃到26℃。
7日,晴转多云,偏南风3到4级,气温11℃到27℃。
关注与建议
1.防范雷电、雷暴大风等强对流天气对人身安全、交通出行、文旅活动、设施农业、户外作业以及市政服务、建筑工程、电力设施等的不利影响。
2.假期期间空气干燥,风力较大,森林火险气象等级较高,踏青祭扫时需特别注意野外用火安全。
3.气温日较差偏大,提醒公众适时调整衣物,预防感冒等疾病的发生。
编辑:张洁
审核:韩旭东